Модель: MU
Библиотека: Mechanics1D
Имя на уровне решателя: MU
Аннотация: Модель вязкости
Обозначение:
Описание модели
№ |
Обозначение порта |
Тип |
Наименование порта |
|---|---|---|---|
1 |
Port1 |
base.DOF1 |
1D механический порт, узел1 |
2 |
Port2 |
base.DOF1 |
1D механический порт, узел2 |
№ |
Параметр |
Тип |
Описание |
Значение по умолч. |
|---|---|---|---|---|
1 |
Mu |
base.real |
Коэффициент вязкости, Н·с/м;H·м·с/радиан |
1.0 |
Результаты тестирования
www.laduga.com
Глава 1. Заданные параметры теста
Название тестируемого компонента
Mu
Модуль тестируемого компонента
Mechanics1D
Дата тестирования
Thu Mar 12 18:04:09 2026
Результат
OK
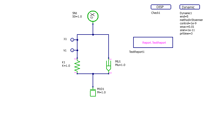
Глава 2. Схема тестируемого объекта
Модель системы с упругой связью, демпфером и инерционным элементом
В модели рассматривается механическая система, состоящая из упругого элемента,
вязкого демпфера и инерционного объекта (массы).
Начальное движение системы задаётся с помощью начального перемещения,
после чего элементы системы определяют дальнейшее поведение объекта.
Модель вязкости (демпфер)
Демпфер моделирует вязкое сопротивление в системе. Он создаёт силу, направленную
противоположно скорости движения объекта. Эта сила пропорциональна скорости перемещения.
Основная задача демпфера — поглощение энергии колебаний и постепенное
уменьшение амплитуды движения. Благодаря этому в системе возникает затухание колебаний,
и со временем движение объекта стабилизируется.
Параметр элемента:
Mu — коэффициент вязкости, Н·с/м (или Н·м·с/радиан);
Mu = 1.0
Начальное перемещение
Для запуска движения системы задаётся начальное перемещение объекта для одной степени свободы.
Это начальное отклонение выводит систему из состояния равновесия и вызывает колебательное движение.
Параметр:
S0 — начальное смещение, м (или радианы);
S0 = 1.0
Рисунок 1 - Схема теста
Глава 3. Графики результатов теста
Рисунок 2 - Mu.RUN
Рисунок 3 - Mu.Check1