Объект: Less

Библиотека: StateGraph

Имя на уровне решателя: Less

Аннотация: Сравнивает входное значение с другим входным значением

Обозначение: FIXed ME

Описание модели

Порты (степени свободы) компонента:

Обозначение порта

Тип

Наименование порта

1

Port1

base.DOF1

Сигнальный выходной порт

2

Port2

base.DOF1

Сигнальный входной порт 1

3

Port3

base.DOF1

Сигнальный входной порт 2


Результаты тестирования
../../../../_images/logo_ru_no_text.png

www.laduga.com

Глава 1. Заданные параметры теста

Название тестируемого компонента

Less

Модуль тестируемого компонента

StateGraph

Дата тестирования

Thu Mar 12 16:49:39 2026

Результат

OK

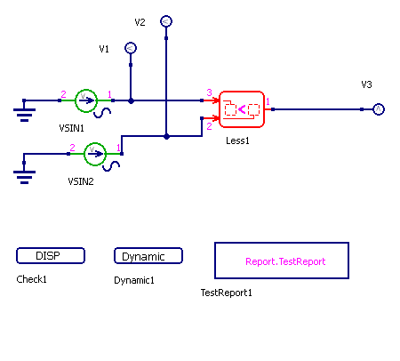
Глава 2. Схема тестируемого объекта
Модель сравнения двух источников разности скорости (Less)

На вход модели подаются два сигнала — источника разности скорости,
 которые изменяются по синусоидному закону.

Сигнал 1:
V — амплитудное значение разницы скорости: 2.0 м/с (или радиан/с);
T — период изменения разницы скорости: 2 с;
Fi — начальная фаза: 0°;
Mu — внутренняя вязкость источника: 1·10*6 Н·с/м (или Н·с/радиан).
Сигнал 2:
V — амплитудное значение разницы скорости: 1.5 м/с (или радиан/с);
T — период изменения разницы скорости: 3 с;
Fi — начальная фаза: 180°;
Mu — внутренняя вязкость источника: 1·10*6 Н·с/м (или Н·с/радиан).

Оба сигнала поступают в объект Less,
который сравнивает входное значение одного сигнала с другим.

Параметры модели:
Сравнение выполняется по правилу: входное 1 < входное 2.
Модель формирует логический выходной сигнал в те моменты времени,
когда значение первого источника разности скорости меньше значения второго источника.
Это позволяет фиксировать периоды, когда динамика первого сигнала отстаёт от второго.
../../../../_images/Less.sch.png

Рисунок 1 - Схема теста

Глава 3. Графики результатов теста
../../../../_images/Less.RUN.png

Рисунок 2 - Less.RUN

../../../../_images/Less.Check1.png

Рисунок 3 - Less.Check1