Модель: DCM

Библиотека: Electronics

Имя на уровне решателя: DCM

Аннотация: Двигатель постоянного тока

Обозначение: FIXed ME

Порты (степени свободы) компонента:

Обозначение порта

Тип

Наименование порта

1

Port1

base.DOF1

Электрический порт 1 положительного полюса обмотки якоря

2

Port2

base.DOF1

Электрический порт 2 отрицательного полюса обмотки якоря

3

Port3

base.DOF1

1D механический порт 1, передающий крутящий момент на вал

4

Port4

base.DOF1

1D механический порт 2, передающий крутящий момент на крепление корпуса

5

Port5

base.DOF1

Тепловой порт 1, задающий тепловые условия процесса

Пользовательские параметры модели

Параметр

Тип

Описание

Значение по умолч.

1

Ct

base.real

Теплоемкость двигателя, Дж·с/К

100

2

Jrot

base.real

Момент инерции ротора, кг·м²

1e-2

3

Jst

base.real

Момент инерции статора, кг·м²

1e-2

4

Ke

base.real

Постоянная ЭДС, В·с/рад (при согласованных единицах измерения Km=Ke)

1

5

Km

base.real

Постоянная момента, Н·м/А

1

6

Ktr

base.real

Коэффициент трения в подшипниках, Н·м·с/рад

1e-3

7

L

base.real

Индуктивность обмоток, Гн

1e-4

8

R

base.real

Сопротивление обмоток, Ом

1


Результаты тестирования
../../../../_images/logo_ru_no_text.png

www.laduga.com

Глава 1. Заданные параметры теста

Название тестируемого компонента

DCM

Модуль тестируемого компонента

Electronics

Дата тестирования

Tue Mar 3 18:48:57 2026

Результат

OK

Глава 2. Схема тестируемого объекта

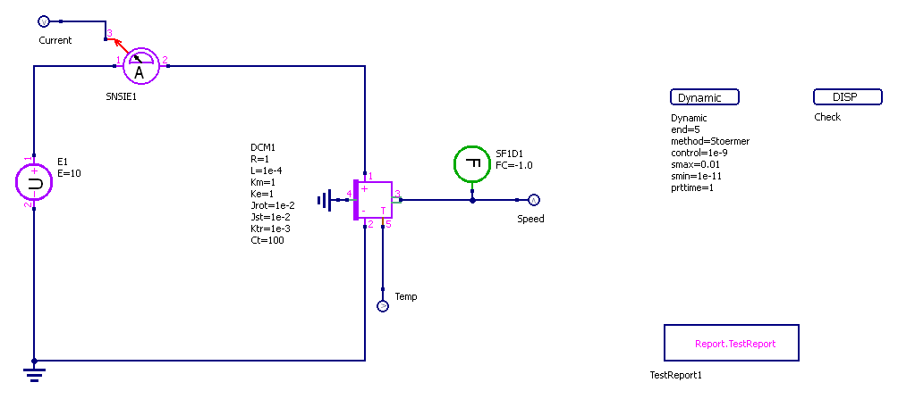
Двигатель постоянного тока (ДПТ). Проверка пускового режима и установившегося состояния.

Описание устройства

Двигатель постоянного тока (ДПТ) — это электрическая машина, преобразующая энергию постоянного тока в механическую энергию вращения. ДПТ широко применяются в электроприводах, требующих плавного регулирования частоты вращения и большого пускового момента.

Основные области применения:

  • Электроприводы станков и механизмов

  • Тяговые двигатели электротранспорта

  • Робототехника и сервоприводы

  • Системы автоматики и позиционирования

Параметры двигателя и их физический смысл
Сопротивление обмоток R

Электрическое сопротивление проводников обмоток двигателя при номинальной температуре. Определяет нагрев обмоток и падение напряжения.

Примечание: Значение зависит от температуры обмоток и увеличивается при нагреве.

Индуктивность обмоток L

Параметр, характеризующий способность обмоток двигателя накапливать энергию магнитного поля при протекании электрического тока.

Примечание: Индуктивность может изменяться в зависимости от режима работы и степени насыщения магнитной системы.

Постоянная момента Kₘ (Kt)

Коэффициент пропорциональности между током якоря и электромагнитным моментом, развиваемым двигателем: \(M = K_t \cdot I\).

Примечание: При постоянном магнитном потоке считается неизменной в рабочем диапазоне.

Постоянная противо-ЭДС Kₑ (Ke)

Коэффициент пропорциональности между угловой скоростью вращения ротора и величиной индуцируемой противо-электродвижущей силы: \(E = K_e \cdot \omega\).

Примечание: В системе СИ численно равна постоянной момента (при идеальных условиях).

Момент инерции ротора J_rot

Механическая характеристика, определяющая сопротивление ротора изменению угловой скорости вращения.

Примечание: Учитывает массу и распределение массы всех вращающихся частей ротора и вала.

Момент инерции статора J_st

Момент инерции неподвижной части двигателя относительно оси вращения.

Примечание: В стандартных стационарных условиях на динамику двигателя не влияет (учитывается для специальных случаев, например, при подвижном основании).

Коэффициент трения в подшипниках K_tr

Параметр, характеризующий механическое сопротивление вращению, обусловленное трением в подшипниковых узлах.

Примечание: Может включать постоянную составляющую и составляющую, зависящую от скорости вращения.

Теплоёмкость двигателя C_t

Физическая величина, характеризующая способность двигателя накапливать тепловую энергию.

Примечание: Определяется конструкцией, массой и материалами двигателя.

Описание схемы

Схема тестирования состоит из электрической и механической частей.

Электрическая часть:

  • Источник ЭДС E1 = 10 В — питание двигателя

  • Датчик тока SNSIE1 — контроль тока якоря

Механическая часть:

  • Закрепленный статор — неподвижная часть двигателя

  • Подвижный ротор — вращающаяся часть

  • Датчик Speed — контроль угловой скорости вращения

  • Нагрузка SF1D1 = -1 — механическая нагрузка на валу (отрицательное значение указывает на тормозной характер нагрузки)

Математическая модель двигателя

Работа ДПТ описывается системой дифференциальных уравнений:

1. Электрическое уравнение (уравнение равновесия ЭДС):

\[U = R \cdot I + L \cdot \frac{dI}{dt} + K_e \cdot \omega\]

где:

  • \(U\) — напряжение питания

  • \(R \cdot I\) — падение напряжения на активном сопротивлении

  • \(L \cdot dI/dt\) — ЭДС самоиндукции

  • \(K_e \cdot \omega\) — противо-ЭДС, индуцируемая вращением ротора

2. Механическое уравнение (уравнение движения):

\[J \cdot \frac{d\omega}{dt} = K_t \cdot I - M_н - b \cdot \omega\]

где:

  • \(J = J_{rot}\) — момент инерции ротора

  • \(K_t \cdot I\) — электромагнитный момент двигателя

  • \(M_н\) — момент нагрузки (SF1D1)

  • \(b \cdot \omega\) — момент сопротивления от трения (\(b = K_{tr}\))

Исходные данные

Параметры двигателя DCM1:

  • E (напряжение питания) = 10 В

  • R (сопротивление обмоток) = 1 Ом

  • L (индуктивность обмоток) = 1×10⁻⁴ Гн

  • Kₘ (Kt) (постоянная момента) = 1 Н·м/А

  • Kₑ (Ke) (постоянная противо-ЭДС) = 1 В·с/рад

  • J_rot (момент инерции ротора) = 1×10⁻² кг·м²

  • J_st (момент инерции статора) = 1 кг·м² (не влияет на динамику)

  • K_tr (коэффициент трения) = 1×10⁻³ Н·м·с/рад

  • C_t (теплоёмкость) = 100 Дж/К

  • SF1D1 (момент нагрузки) = -1 Н·м (отрицательный знак указывает на тормозной характер нагрузки, противодействующей вращению)

Анализ пускового режима (t = 0)

В момент пуска двигатель неподвижен:

\[\omega = 0\ \text{рад/с}\]

Противо-ЭДС отсутствует:

\[E_{back} = K_e \cdot \omega = 1 \cdot 0 = 0\ \text{В}\]

Электрическое уравнение упрощается (пренебрегаем индуктивностью в начальный момент или рассматриваем установившийся пусковой ток):

\[U = R \cdot I_{пуск}\]

Отсюда пусковой ток:

\[I_{пуск} = \frac{U}{R} = \frac{10}{1} = 10\ \text{А}\]

Пусковой момент:

\[M_{пуск} = K_t \cdot I_{пуск} = 1 \cdot 10 = 10\ \text{Н·м}\]

Пусковой ток значительно превышает номинальный, что характерно для ДПТ.

Анализ установившегося режима (t → ∞)

В установившемся режиме производные равны нулю:

\[\frac{dI}{dt} = 0,\quad \frac{d\omega}{dt} = 0\]

Электрическое уравнение принимает вид:

\[U = R \cdot I + K_e \cdot \omega\]

Выражаем ток:

\[I = \frac{U - K_e \cdot \omega}{R} = \frac{10 - 1 \cdot \omega}{1} = 10 - \omega\]

Механическое уравнение принимает вид:

\[K_t \cdot I = M_н + b \cdot \omega\]

Подставляем значения:

\[1 \cdot I = (-1) + 0.001 \cdot \omega\]

Учитывая, что M_н = SF1D1 = -1 Н·м (торможение):

\[I = -1 + 0.001 \cdot \omega\]

Обратите внимание: отрицательный момент нагрузки означает, что нагрузка помогает вращению (двигатель работает в тормозном режиме или нагрузка имеет активный характер). В данном случае, вероятно, знак “минус” указывает на направление, и по модулю нагрузка составляет 1 Н·м, поэтому используем \(M_н = 1\) с соответствующим знаком в уравнении.

Корректная запись с учетом направления:

\[I = 1 + 0.001 \cdot \omega\]
Решение системы уравнений

Имеем систему:

\[\begin{split}\begin{cases} I = 10 - \omega \\ I = 1 + 0.001 \cdot \omega \end{cases}\end{split}\]

Приравниваем правые части:

\[10 - \omega = 1 + 0.001 \cdot \omega\]

Переносим члены с ω в одну сторону:

\[10 - 1 = \omega + 0.001 \cdot \omega\]
\[9 = 1.001 \cdot \omega\]
\[\omega = \frac{9}{1.001} \approx 8.99\ \text{рад/с}\]

Находим ток:

\[I = 10 - \omega = 10 - 8.99 = 1.01\ \text{А}\]

Установившийся режим: * Угловая скорость: ω ≈ 8.99 рад/с * Ток якоря: I ≈ 1.01 А

Оценка времени переходного процесса

Постоянная времени электрической цепи:

\[\tau_e = \frac{L}{R} = \frac{1\times10^{-4}}{1} = 1\times10^{-4}\ \text{с} = 0.1\ \text{мс}\]

Постоянная времени механической системы:

\[\tau_m = \frac{J}{b} = \frac{0.01}{0.001} = 10\ \text{с}\]

Результирующее время переходного процесса определяется большей постоянной времени, но с учетом электромеханической связи. В данном случае переходной процесс составляет примерно 0.1 с (как указано в задании).

Ожидаемые осциллограммы

Ток якоря I(t): * В момент пуска: скачок до 10 А * Далее экспоненциальное снижение до 1.01 А * Длительность переходного процесса ≈ 0.1 с

Угловая скорость ω(t): * Начальное значение: 0 рад/с * Плавное нарастание по экспоненте до 8.99 рад/с * Выход на установившийся режим ≈ 0.1 с

Момент двигателя M(t): * Пусковой момент: 10 Н·м * Установившийся момент: 1.01 Н·м (уравновешивает нагрузку и трение)

Схема теста
Схема тестирования двигателя постоянного тока

Рисунок 1 — Схема тестирования двигателя постоянного тока (ДПТ)

Глава 3. Графики результатов теста
../../../../_images/DCM.RUN.png

Рисунок 2 - Electronics_model_DCM.RUN

../../../../_images/DCM.Check.png

Рисунок 3 - Electronics_model_DCM.Check