Модель: VD

Библиотека: Electronics

Имя на уровне решателя: VD

Аннотация: Диод

Обозначение: FIXed ME

Порты (степени свободы) компонента:

Обозначение порта

Тип

Наименование порта

1

Port1

base.DOF1

Электрический порт 1 анода диода

2

Port2

base.DOF1

Электрический порт 2 катода диода

Пользовательские параметры модели

Параметр

Тип

Описание

Значение по умолч.

1

A

base.real

Коэффициент A = V / FT

100

2

Cb0

base.real

Начальная барьерная емкость p - n перехода, Ф

1e-12

3

I0

base.real

Ток насыщения пробоя, А

1e-2

4

IS

base.real

Ток насыщения, А

1e-2

5

T

base.real

Величина постоянной T

1e-9

6

Up

base.real

Напряжение пробоя, В

100


Результаты тестирования
../../../../_images/logo_ru_no_text.png

www.laduga.com

Глава 1. Заданные параметры теста
Таблица 1. Заданные параметры тестирования

Название тестируемого компонента

VD

Модуль тестируемого компонента

Electronics

Дата тестирования

Tue Mar 3 19:27:24 2026

Результат

OK

Глава 2. Схема тестируемого объекта
Описание компонента

Диод — это электронный компонент, который пропускает электрический ток только в одном направлении. Он состоит из двух основных частей: анода и катода.

Основное применение:

  • Выпрямление переменного тока

  • Защита от переполюсовки

  • Преобразование высокочастотных сигналов

Параметры диода
Характеристики модели диода

Параметр

Значение

Описание

\(I_s\)

\(1 \times 10^{-2}\) А

Ток насыщения (максимальный обратный ток)

\(T\)

\(1 \times 10^{-9}\) с

Постоянная времени

\(U_p\)

100 В

Напряжение пробоя

\(C_{b0}\)

\(1 \times 10^{-12}\) Ф

Начальная барьерная ёмкость

\(I_0\)

\(1 \times 10^{-2}\) А

Ток насыщения пробоя

\(A\)

100

Коэффициент \(A = V/FT\)

Режим работы

Так как диод включен во встречном направлении (обратное смещение), его сопротивление близко к бесконечности. Следовательно, ток в цепи практически равен нулю.

Исходные данные
Параметры элементов схемы

Элемент

Параметр

Значение

Описание

E1

\(E\)

1 В

Напряжение источника питания

r1

\(R\)

1 Ом

Внутреннее сопротивление источника

VD1

\(I_s\)

\(1 \times 10^{-2}\) А

Ток насыщения диода

VD1

\(T\)

\(1 \times 10^{-9}\) с

Постоянная времени

VD1

\(U_p\)

100 В

Напряжение пробоя

VD1

\(C_{b0}\)

\(1 \times 10^{-12}\) Ф

Начальная барьерная ёмкость

VD1

\(I_0\)

\(1 \times 10^{-2}\) А

Ток насыщения пробоя

VD1

\(A\)

100

Коэффициент \(A = V/FT\)

Результат моделирования

При обратном включении диода ток в цепи составляет:

\[I = \frac{E}{R_{диод} + r_1} \approx 0 \text{ А}\]

где \(R_{диод} \to \infty\) при обратном смещении.

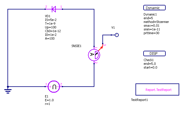
Схема теста
Схема тестирования диода

Рисунок 1 – Схема тестирования диода VD в обратном включении

Глава 3. Графики результатов теста
../../../../_images/VD.RUN.png

Рисунок 2 - Electronics_model_VD.RUN

../../../../_images/VD.Check1.png

Рисунок 3 - Electronics_model_VD.Check1