Модель: SWI2EL

Библиотека: Electronics

Имя на уровне решателя: SWI2EL

Аннотация: Переключатель нормально-замкнутый

Обозначение: Переключатель нормально-замкнутый

Порты (степени свободы) компонента:

Обозначение порта

Тип

Наименование порта

1

Port1

base.DOF1

Электрический порт 1

2

Port2

base.DOF1

Электрический порт 2 первого положения переключателя

3

Port3

base.DOF1

Электрический порт 3 второго положения переключателя

4

Port4

base.DOF1

Сигнальный порт 1 управляющий положением переключателя

Пользовательские параметры модели

Параметр

Тип

Описание

Значение по умолч.

1

Goff

base.real

Проводимость закрытого ключа, 1/Ом

1.0e-10

2

Ron

base.real

Сопротивление открытого ключа, Ом

1.0

3

S0

base.real

Начальное состояние

1.0

4

Slevel

base.real

Уровень сигнала переключения

1.0e-10

5

Snormal

base.real

Нормальное состояние

1.0

6

dt

base.real

Время переключения, с

1.0e-10

Результаты тестирования
../../../../_images/logo_ru_no_text.png

www.laduga.com

Глава 1. Заданные параметры теста

Название тестируемого компонента

SWI2EL

Модуль тестируемого компонента

Electronics

Дата тестирования

Tue Mar 3 19:23:09 2026

Результат

OK

Глава 2. Схема тестируемого объекта

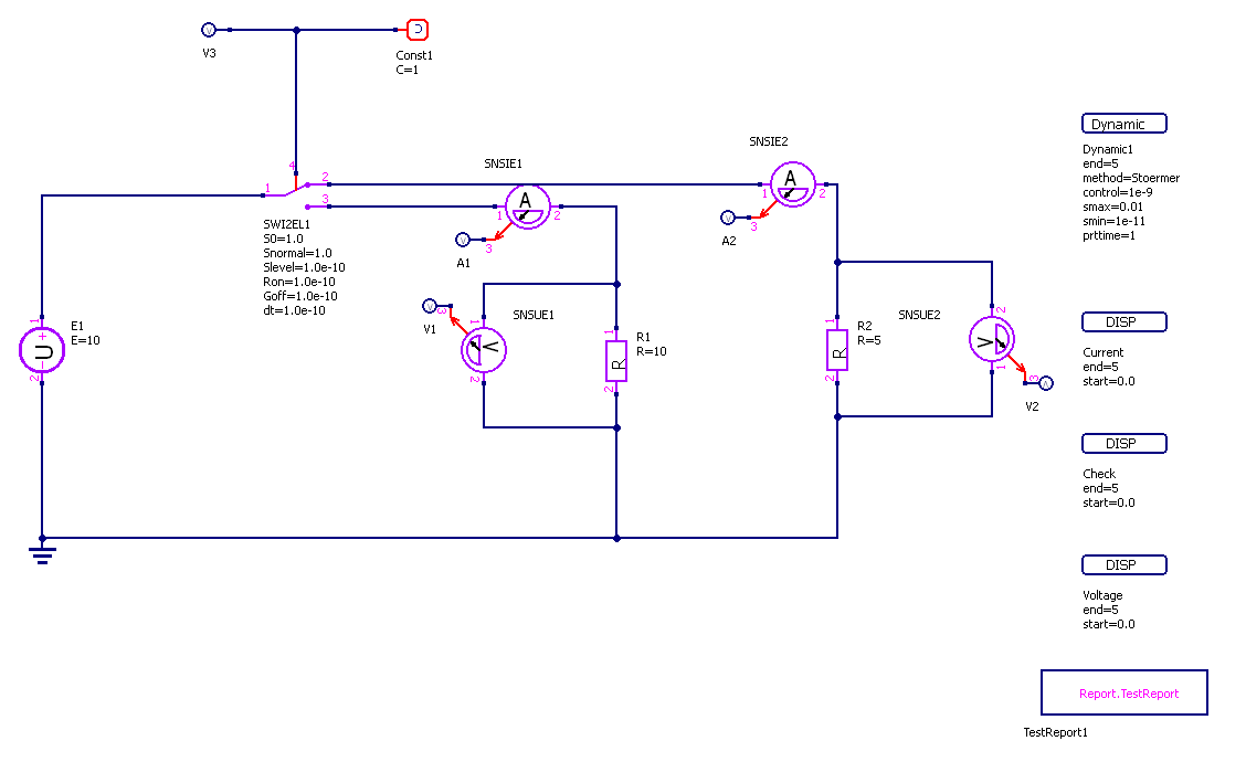
Схема тестирования переключателя SWI2EL и проверка его начального состояния.

Структура схемы

Схема состоит из двух основных цепей: цепи управления и силовой части.

  • Цепь управления: источник постоянного сигнала (const = 1) и датчик V3.

  • Силовая часть: источник ЭДС E1 и две линии с сопротивлениями (R1 и R2), коммутация которых осуществляется ключом SWI2EL.

Исходные данные
  • R1 = 10 Ом

  • R2 = 5 Ом

  • E1 = 10 В

  • Const = 1

Анализ начального состояния

В первый момент времени расчета контакт замкнут по линии 1-2 (S0 = 1). Условия для переключения отсутствуют, так как сигнал управления (const = 1) постоянен.

Следовательно, ток протекает только через резистор R2 (сопротивление R1 отключено). Согласно закону Ома для участка цепи, показание датчика А2 будет численно равно:

\[I = \frac{E1}{R2} = \frac{10}{5} = 2\ A\]

На графике выходного сигнала датчика A2 должна наблюдаться прямая линия, соответствующая значению 2 А.

Схема теста
Схема теста переключателя SWI2EL

Рисунок 1 — Схема тестирования переключателя SWI2EL

Глава 3. Графики результатов теста
../../../../_images/SWI2EL.Current.png

Рисунок 2 - Electronics_model_SWI2EL.Current

../../../../_images/SWI2EL.RUN.png

Рисунок 3 - Electronics_model_SWI2EL.RUN

../../../../_images/SWI2EL.Check.png

Рисунок 4 - Electronics_model_SWI2EL.Check

../../../../_images/SWI2EL.Voltage.png

Рисунок 5 - Electronics_model_SWI2EL.Voltage