Объект: PTV331O
Библиотека: PneumaticsThermo
Имя на уровне решателя: PTV331O
Аннотация: Распределительный клапан 3/3 1-го типа
Обозначение:
Описание модели
№ |
Обозначение порта |
Тип |
Наименование порта |
|---|---|---|---|
1 |
Port1 |
base.ThermalFluid2 |
Гидравлический порт 1 |
2 |
Port2 |
base.ThermalFluid2 |
Гидравлический порт 2 |
3 |
Port3 |
base.ThermalFluid2 |
Гидравлический порт 3 |
4 |
Port4 |
base.DOF1 |
Сигнальный порт |
№ |
Параметр |
Тип |
Описание |
Значение по умолч. |
|---|---|---|---|---|
1 |
Cd |
base.real |
Коэффициент расхода |
0.72 |
2 |
D |
base.real |
Диаметр, м |
0.01 |
3 |
Fluid |
base.real |
Параметры среды |
20 |
4 |
properties_fluid |
list |
Давление и температура среды |
101325, 293.15 |
Результаты тестирования
www.laduga.com
Глава 1. Заданные параметры теста
Название тестируемого компонента |
PTV331O |
Модуль тестируемого компонента |
PneumaticsThermo |
Дата тестирования |
Wed Mar 11 00:34:47 2026 |
Результат |
OK |
Глава 2. Схема тестируемого объекта
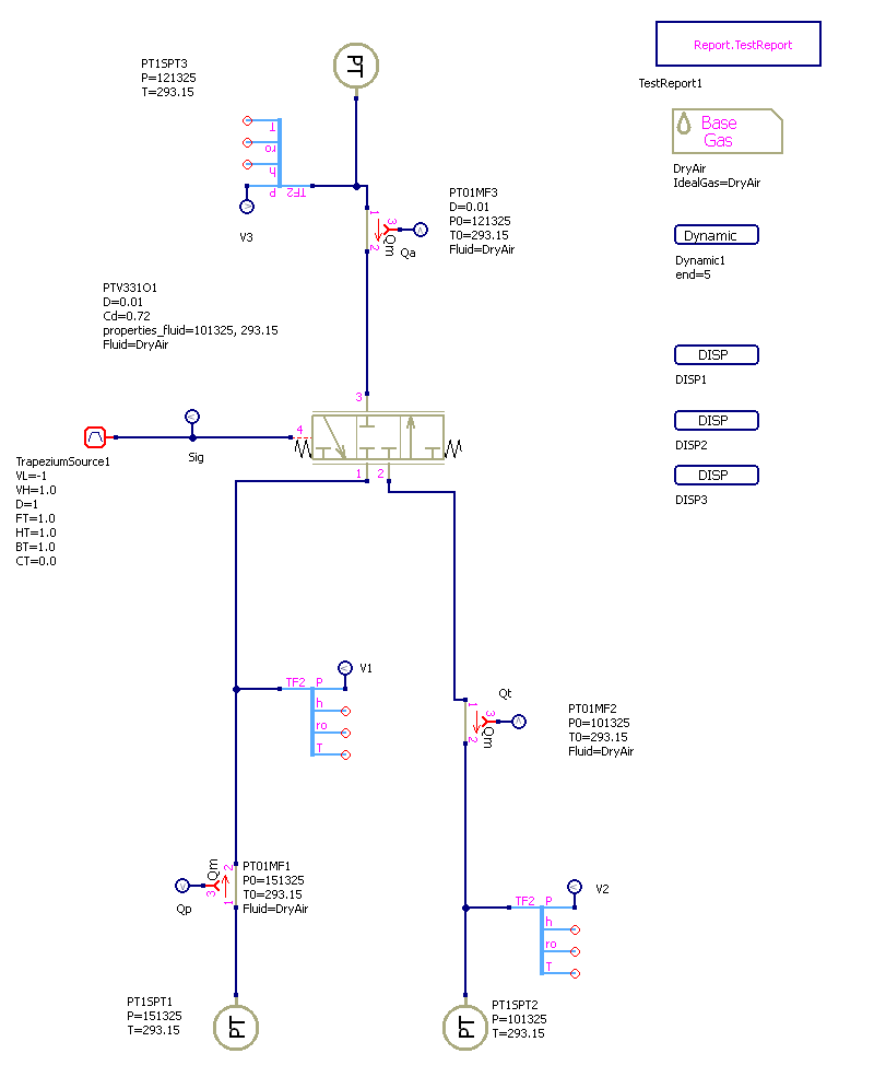
Объект PTV331O - Распределительный клапан 3/3 тип 1.
Тест: Проверка работы распределительного клапана при подаче сигнала.
Результат:
Изменение режима работы клапана вызвано управляющим сигналом трапецевидной формы.
При значении сигнала = -1 клапан соединяет порты 2 и 3
При значении сигнала = 0 клапан закрыт.
При значении сигнала = 1 клапан соединяет порты 1 и 3.
Параметры сигнала:
VL = -1 - пасс. уровень
VH = 1 - акт. уровень
D = 1 - нач. задержка, с
FT = 1 - продолжительность переднего фронта , с
HT = 1 - продолжительность вершины импульса, с
BT = 1 - продолжительность заднего фронта , с
Параметры клапана:
D = 0.01 - диаметр клапана, м
Cd = 0.72 - к-т расхода
properties_{fluid} = 101325, 293.15 - Давление и температура среды
Fluid = DryAir - параметры среды
P1 = 151325 МПа
P2 = 101325 МПа
P3 = 121325 МПа
Параметры остальных моделей и объектов приведены на схеме.
Рисунок 1 - Схема теста
Глава 3. Графики результатов теста
Рисунок 2 - PTV331O.DISP1
Рисунок 3 - PTV331O.DISP3
Рисунок 4 - PTV331O.DISP2
Рисунок 5 - PTV331O.RUN